-
Innlegg
477 -
Ble med
-
Besøkte siden sist
-
Dager vunnet
16
Innholdstype
Profiler
Forum
Blogger
Nedlastninger
Artikler
Regler
Hendelser
Galleri
Store
Alt skrevet av ArnieO
-
Jeg har styrt bryter på VVberederen, Domoticz henter ned strømpriser for neste døgn og sørger for at den kobles inn de timene av døgnet som har lavest strømpris. No venter jeg på komponenter for å få laget "sniffer" til VVberederens kabel som kan vise hvorvidt det går strøm der. Tanken er å lage en enkel effektindikator (strøm/ikke strøm), da jeg har antatt at berederen kun har ett effekttrinn, styrt av termostaten. Mens jeg venter på komponenter til "snifferen" har jeg satt på en temperaturmåling (termisk "pute" / temp sensor / gaffateip der vannet går ut øverst) for å få en indikasjon på hva som skjer. Samt kunne legge inn en automatisert "nødstart" dersom vanntemp skulle komme under en grenseverdi (kaldt vann i dusjen på morgenen gir dårlig WAF). Siste døgnene har strømprisen alltid vært lavest på natta, og den har hatt spenning i fire timer. Men nå ser jeg det er noe merkelig som skjer med temperaturen første halvdel omtrent av innkoblingstiden, se grafen nedenfor. Samme hver natt. Det er ingen her som er oppe og snikdusjer om natta, med mindre vi har besøk fra åndeverdenen... Berederen er en OSO Super S 200. Temperatursensoren min viser ikke vanntemperatur, da den er montert på røret - men den vil nok følge det som skjer inni ganske godt. Denne oppførselen er ikke ønskelig, jeg ønsker "full guffe" mens strømprisen er på det laveste. Har noen en mulig forklaring, eller er må jeg kontakte "Åndenes makt"? ?
-
Lesing av AMS data (AMS/HAN -> IoT)
ArnieO svarte på roarfred sitt emne i Strømsparing og strøm-overvåkning
Jeg sitter og følger med på andres erfaringer mens jeg venter på at HAN-grensesnittet mitt blir åpnet - og har forventet at denne problemstillingen kom opp. Vi blir vel flere som kommer til å slite med Faradays bur/sikringsskap... Jeg regner med det er folk på forumet som vet hva som er tillatt med tanke på å bore hull i sikringsskapet for å dra ut ledning (for å få ESP'en ut av buret). --> Anyone? Jeg spør fordi jeg ifm et tilsyn i tildigere bolig ble anbefalt å fuge rundt ledningsgjennomganger med brannsikker fugemasse - for sikkerhets skyld. Et alternativ til boring er vel å dra en liten flatkabel ut gjennom døråpningen, slik at jeg fremdeles kan lukke døra. -
Lesing av AMS data (AMS/HAN -> IoT)
ArnieO svarte på roarfred sitt emne i Strømsparing og strøm-overvåkning
Jeg risikerer å huske feil nå, men mener å huske fra tidligere gjennomlesing av tråden: Problemet at det ikke ligger konstant spenning på HAN-porten, kun når det kommer meldinger. Og i en slik melding er det ikke spenning lenge nok til å levere tilstrekkelig energi til at ESP´en klarer å få gjort unna det den skal før den går i brownout. -
Lesing av AMS data (AMS/HAN -> IoT)
ArnieO svarte på roarfred sitt emne i Strømsparing og strøm-overvåkning
Det var en fiks løsning! Jeg har aldri tenkt på å bruke de små hullene slik. Takket være gullpletteringen er det faktisk stor sannsynlighet for å få kontakt med alle pinnene samtidig. ?? -
Det står dessverre ikke på den siden, du finner spor av det om du leter i Domoticz-forumet samt på Github (vrient å finne, og jeg er ikke oppdatert på om det er skjedd noe i beta-releaser siste ukene).
-
Lesing av AMS data (AMS/HAN -> IoT)
ArnieO svarte på roarfred sitt emne i Strømsparing og strøm-overvåkning
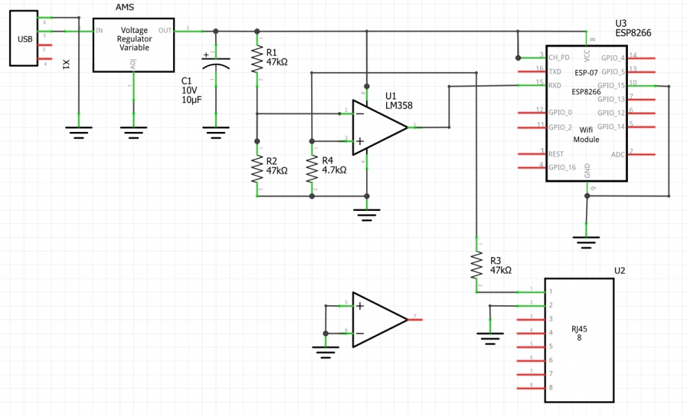
Her er @xibriz sitt skjema fra Fritzing-fila hans (ryddet bare litt i skjemaet for å gjøre det mer leselig ?). OpAmpen er en vanlig LM358, men en hvilken som helst allround opamp kan nok brukes. Spenningsregulatoren er angitt på skjemaet som variabel, men det som er brukt er vel en ikke-variabel 3,3V / 1A regulator (AMS/LM1117 el.l.) -
Lesing av AMS data (AMS/HAN -> IoT)
ArnieO svarte på roarfred sitt emne i Strømsparing og strøm-overvåkning
Godt å høre! Og dette er jo så enkelt at det skal kunne loddes sammen på et Veroboard. -
Lesing av AMS data (AMS/HAN -> IoT)
ArnieO svarte på roarfred sitt emne i Strømsparing og strøm-overvåkning
Takk! Dette er et betydelig enklere design enn @roarfred sitt. Du bruker ikke den spesialchippen (TSS721), men i stedet et enkelt komparatornettverk med standard op-amper. Det fungerer som det skal? ? -
Lesing av AMS data (AMS/HAN -> IoT)
ArnieO svarte på roarfred sitt emne i Strømsparing og strøm-overvåkning
Den ser jo bra ut! Kortet ditt ble kompakt og fint. Går det an å få se skjemaet - til inspirasjon? Jeg har visst noen måneder ennå før AE Nett åpner HAN-grensesnittet, så jeg kan bruke tiden til å finne enkleste løsning - gjerne basert på grunnarbeidet til dere som har gått opp løypa! -
Det jobbes med å hacke APIen, det er en del info tilgjengelig. https://sites.google.com/site/moosyresearch/projects/samsung_shape#TOC-JSON https://github.com/bacl/WAM_API_DOC Jeg har fått dette til å virke: Domoticz skru nå av anlegget når mobiltelefonsnifferen (en dedikert ESP-01 med passende firmware) finner at alle er ute av huset. Har ikke utforsket flere muligheter ennå, kun verifisert at jeg får til ulike ting med HTTP-spørringer fra nettleser. PS til skrekk og advarsel: I starten la jeg inn "skru på" anlegget når vi kom hjem, basert på mobiltelefonsnifferen. Det var en dårlig idé, i og med at mobilene går inn og ut av dvale om natta slik at systemet trodde vi var borte og så kom hjem. Elendig WAF klokka 3 om natta - det anbefales ikke å forsøke.... ?
-
Det han sier. Fungerer fint i for det meste, men RGBW-stryring av flerfarget LED med "colorpicker" via JSON er visst fremdeles "work in progress". https://www.domoticz.com/wiki/Domoticz_API/JSON_URL's
-
Lesing av AMS data (AMS/HAN -> IoT)
ArnieO svarte på roarfred sitt emne i Strømsparing og strøm-overvåkning
Denne så interessant ut. Kan du fortelle litt mer om den? Hvor kjøpte du den, erfaringer etc... -
Lesing av AMS data (AMS/HAN -> IoT)
ArnieO svarte på roarfred sitt emne i Strømsparing og strøm-overvåkning
Om du får problemer ser jeg at Kjell&co selger ESP-07. Men når man først er vant til å kjøpe slike fra Kina for ca 15 kr fritt levert i postkassa er det vrient for en person med sunnmørsk blod i årene å få seg til å betale så mye. ? https://www.kjell.com/no/produkter/elektro-og-verktoy/arduino/moduler/wifi-modul-for-arduino-esp8266-07-p90743 -
Lesing av AMS data (AMS/HAN -> IoT)
ArnieO svarte på roarfred sitt emne i Strømsparing og strøm-overvåkning
Du trenger en ESP-12 (som er ESP8266, type 12). Du finner den bl.a. på www.aliexpress.com (2-6 uker fra bestilling til du har den i postkassa). ESP-07 er en variant med samme pinout men annen antenneløsning, inkl. mulighet for ekstern antenne ved hjelp av en IPX konnektor. Jeg tror nok ESP-12 er mest kurant å få fatt i, med mindre du spesifikt trenger kraftigere antenne. -
Lesing av AMS data (AMS/HAN -> IoT)
ArnieO svarte på roarfred sitt emne i Strømsparing og strøm-overvåkning
Jeg er langt på vei enig, men se for deg at noen monterer en slik dings som @roarfred har designet på sin måler i en borettslagsoppgang. Blir kanskje litt marginalt og teoretisk, men man kan jo se for seg at noen piggyback-kobler seg imellom og sender samme data til en annen mottaker. Eier av måleren merker det ikke før han evt tar en titt i skapet. Alle slike mulige situasjoner må tenkes igjennom. Usikker på om IR porten er aktivert som default, ellers har du samme problemstilling der ja. Men ikke enig når du nevner displayet: Da må vel noen fysisk stå og se på det i lang tid eller sjekke med jevne mellomrom, og notere. Det blir slik jeg ser det noe helt annet. Jeg tenker beste løsning er valgfri kryptering, og at bruker blir gjort oppmerksom på potensiell risiko ved å ta målingene ukryptert - så får hver enkelt gjøre sin egen vurdering. Så ser jeg jo en ikke ubetydelig problemstilling med håndtering av krypteringsnøkler - men det er jo en (litt) annen sak. -
Lesing av AMS data (AMS/HAN -> IoT)
ArnieO svarte på roarfred sitt emne i Strømsparing og strøm-overvåkning
Enig. Og effekten vil bli ennå større når det gjeninnføres ekstra betaling for "overforbruk" (høyere effektuttak enn man har i avtalen) - som jo vil komme på litt sikt. -
Lesing av AMS data (AMS/HAN -> IoT)
ArnieO svarte på roarfred sitt emne i Strømsparing og strøm-overvåkning
Jeg vil tro prosjektledelsen ikke er upåvirket av det generelt voksende fokuset i samfunnsdebatten på personvern og potensielt misbruk / "big data" over de årene dette prosjektet har pågått. Vi har jo sett argumenter fra AMS-nekterne om at "datainnsamlingen må jo være problematisk, siden den sentrale databasen sikres og krypteres" (husker ikke ordrett, men det var essensen i argumentet). Det er god nok grunn til å ta dette på alvor, og jeg tror kryptering av HAN-porten kan være rett/nødvendig i enkelte situasjoner (målere i felleskjellere, oppganger etc). Men de fleste av oss, som har porten innenfor husets vegger, må kunne velge å få signalet ukryptert. Føringen fra NVE er tydelig på at vi skal ha kostnadsfri tilgang på dataene. -
Lesing av AMS data (AMS/HAN -> IoT)
ArnieO svarte på roarfred sitt emne i Strømsparing og strøm-overvåkning
50 meter bør gå helt greit. http://www.m-bus.com/mbusdoc/md4.php (Tror det er en tegnsettingsfeil der det står 29 W nedenfor; skal nok være 29 ohm.) -
Lesing av AMS data (AMS/HAN -> IoT)
ArnieO svarte på roarfred sitt emne i Strømsparing og strøm-overvåkning
Alternativ kilde for spotpriser er https://transparency.entsoe.eu/ Det står instruks på API-siden deres om hvordan du får API-nøkkel for automatisert nedlesing. Prisene her er i EUR/MWh, men Norges Bank har åpen API for å hente valutakursene, så omregningen EUR->NOK kan enkelt automatiseres. Jeg har implementert dette i min Domoticz. Et LUA-script trigges litt før midnatt, leser neste døgns priser fra Entsoe, og stiller timere på VVberederen slik at den kobles inn i de lavest prisede timeintervallene. Det er noen pitfalls i algoritmen ennå, merket vi i helgen - da laveste prisene ikke lengre var på natta men på ettermiddagen. Så jobber videre med den så vi unngår (bokstavelig talt) kalddusj... :-) Kommer nok til å legge en temp sensor på VVberederen også som kan trigge umiddelbar innkobling dersom temp kommer under et visst nivå. Spørsmål: Hvordan gjør du for å lagre strømprisene i Domoticz time for time? Har du en timer som en gang i timen leser rett timeintervall fra det Nordpool Excel-arket og oppdaterer "devicen" din? Jeg har ikke funnet noen metode for å lagre flere målinger i slengen med spesifisert "datostempel" (kanskje ikke mulig) - som jo hadde vært alternativet. -
Lesing av AMS data (AMS/HAN -> IoT)
ArnieO svarte på roarfred sitt emne i Strømsparing og strøm-overvåkning
Jeg henger meg på den. Jeg har lest hele tråden (og et par grener) siste dagene, og er virkelig imponert over jobben @roarfred har gjort her. Høy klasse! Bildet ovenfor viser fordelen med den lange, smale PCBen. Noen produsenter leverer 50x50 mm kort til 15-16 USD for en pakke på 10 levert i postkassa etter et par uker. Men jeg ser nå fordelen med det smale kortet. Status for min egen del er at AE Nett har svart meg på epost at de ikke er klar til å aktivere HAN, men det kommer "innen 2019". Så jeg har tid til å bestille print og komponentene jeg ikke har i skuffen allerede. -
Lesing av AMS data (AMS/HAN -> IoT)
ArnieO svarte på roarfred sitt emne i Strømsparing og strøm-overvåkning
Just precis! ☺️ Ja, kortet fungerer nok slik det er, men greit å gjøre oppmerksom på dette i fall noen f.eks. vil bruke designet mot en 5V Arduino. -
Lesing av AMS data (AMS/HAN -> IoT)
ArnieO svarte på roarfred sitt emne i Strømsparing og strøm-overvåkning
@roarfred Figur 7 viser den case du beskriver, hvor ESP8266 (tilsvarer "Sensor system" i Fig 7) forsynes fra TSS721, og det brukes en stor C på pinne 3 (C_STC) for å lagre energi mens bussen ikke har spenning. I ditt design spenningsforsyner du imidlertid ESP separat, og slik jeg leser databladet er det da Fig 8 som skal brukes. Som du ser i Table 2, så beskrives pin 9 (BAT) som "Logic level adjust". Slik jeg leser det er dette en input til TSS721 som angir hvilket logisk nivå du vil ha på utgangene. Altså er det her du må gi inn 3,3V for å si at du vil ha 3,3V signal ut av RX/RXI og gi det inn på TX/TXI. Designet ditt fungerer i dette tilfellet fordi VDD er en 3,3V spenningsregulatorutgang. Men strengt tatt skulle du gitt inn ESP8266 sin spenningsforsyning her. Hadde du f.eks. brukt en 5V mikrokontroller ville dette neppe fungert, fordi du ville fått 0 til 3,3V ut. Ved å gi 5V inn på pin 9 ville RX/TX vært 0 til 5V. -
Lesing av AMS data (AMS/HAN -> IoT)
ArnieO svarte på roarfred sitt emne i Strømsparing og strøm-overvåkning
Sammenlignet med datablad ser pi 9 og 11 rart ut. Layouten på github har disse koblet mot jord via C5 og R10, ikke mot noe power, mens @roarfred sitt svar tydet på at intensjonen var at pin 9/11 skulle være koblet til power? Databladet indikerer vel at de skulle vært splittet, med pin 11 til C5/R10, og pin 9 til power? Men der fungerer visst slik, ser jeg lengre nede i tråden? -
AMS - prising og strømsparing
ArnieO svarte på arneolav sitt emne i Strømsparing og strøm-overvåkning
Til dere som ønsker å lese fra nettet neste dags strømpris ("Day-ahead"): Å lese automatisk fra Nordpool er vanskelig (antakelig gjort med hensikt) , og i følge melding på nettsiden deres faktisk forbudt. ? Men der finnes et Europeisk alternativ med en helt grei API! Jeg registrerte meg på denne nettsiden, og fulgte anvisningen nedenfor for å få tildelt API-key: https://transparency.entsoe.eu/ API-nøkkel fikk jeg neste dag, og leser nå ned til Domoticz prisene for neste døgn, og stiller timer for styring av VVbereder (i første omgang) basert på dette. Prisene er i EUR/MWh, men Norges bank har åpen API for å lese valutakursen, så det var bare å hente derfra og regne om. Pass på å lese data for rett region i Norge.
